I’ve been asked questions about output from my Node-Red-Contrib-BigTimer in the 2.06 update and also the new(ish) “timer X” option. Here is a working demo, I’ve added a timer to my desk with a Sonoff BASIC attached and a lamp to test. Output 1 is as you can see working fine in this demo.
There it is. Set to come on at dusk (it is currently morning). I can do a simple manual override (using an inject for test purposes) until the next ON time or just have a quick 15 minute burst.
Here is the setup in the node itself… set to work all months and days by default.
The injects have “1”, “0”, “auto” and “timer 15 mins” in them, respectively.
And the short answer is, yes you can see the remaining time in the “timer” option and you now have a “timeoff” alternative.
I also tested the second output to ensure that 00:00/00:00 works as does a short morning burst.
Incidentally, second output – msg.precision – tells you how much time in seconds is left before the “timer” and “timeoff” modes runs out.
And YES, in 2.07 I’ve added “timeoff” so now you can have a temporary burst of ON or OFF time and YES I’ve also added the countdown to the visual status.
I wonder how many realise the amount of work and concentration these “little” changes take to put in and more importantly test and re-test. That’s the entire morning gone. Done.
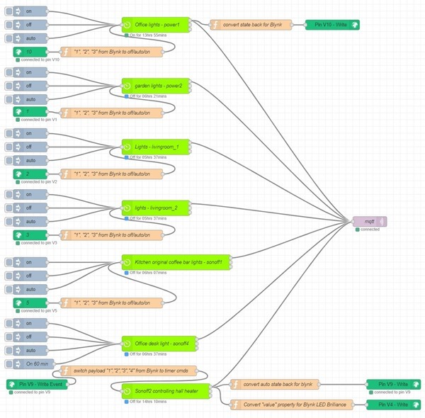
Below: my initial setup controlling various items via BigTimer with optional overrides both onscreen for testing (injects) and using Blynk – often the VERY useful Blynk Segmented Switch – and a LED at the bottom showing heat off the bathroom heater. I don;t need a thermostat on that as it is NEVER warm enough in that bathroom. Having said that our new Air Source Heat Pump heating system is being fitted today. We’re going green (kind of). No more oil for us.
For more info on BigTimer – always refer back to the original blog entry – https://techspecialsdaily.store/big-timer/%3C/a%3E%3C/p%3E

Just something I noted today which may be of assistance re queries on bigtimer. Over Raspbian(or whatever it is now called) the Date routine used in bigtimer will return DST adjusted time. However if you use Nodered within Home Assistant on HassOS it will return UTC which of course throws out timings. Easy to check if this is the issue by using an inject node and seeing what the timestamp delivers.
Hi Pete
Thanks for creating this amazing timer. I see that has sunrise and sunset triggers. Any chance you would consider adding moonrise and moonset triggers too ? They are already supported by suncalc.
John
I will add these to the next update – but it may be some time before I consider them “tested”. Thank you.
As it happens I’ve been tidying up the formatting in BigTimer today so an update will be soon unless something goes horribly wrong with my local version.
Pete
Had a problem after the last update.
After the last update, I lost the ability to use the override command from one timer to another. Am I doing something wrong or is this a bug?
Robert
Ok, so i now have isolated the source of the problem, none of the sun related item work for me … I’ve entered the long and lat information the ni capture the message coming out of output 2 of big timer, i get
{“payload”:1,”reference”:”sunSate:ON:OFF:1352″,”topic”:”status”,”state”:”ON Auto”,”time”:”01hrs 28mins”,”name”:”Darkness”,”start”:950,”end”:0,”dusk”:null,”dawn”:null,”solarNoon”:null,”sunrise”:null,”sunset”:null,”night”:null,”nightEnd”:null,”now”:1352,”timer”:0,”duration”:88,”onOverride”:-1,”offOverride”:-1,”stamp”:1546572760898,”_msgid”:”b04d8595.e99d88″}
Bigtimer doesn’t seem to be able to figure out my location…. I’m running the latest hassio with the latest node-red add-on which doesn’t run the latex big timer (actually 2.0.7) … any clue where i should look ?
Well, it was a case of “Code 18”, error 18 inches in front of the screen. When i cut/pasted my coordinates, i captured an illegal character… Fixed an working as expected.
Hi, I can’t find a description of the “On Time” and “On Time 2” properties ? What are they doubled ?
If you want 2 time slots in one day you can now do this with 1 timer
Thanks, for the info.
bigtimer from 58 to 1:16
Thanks for the time remaining indicator.
Hi Pete,
I’ve not played with Node Red or Big Timer for a while – but did have a dabble with one of your earlier versions of it and fully intend revisiting it again when time allows.
This post is just to catch you before the Christmas rush and thank you for your continued invaluable contribution to the world of IoT in the form of this blog and your videos. I remember around this time last year when we all got worried we might have lost you so even more important than your very quick return to updating the blog is your continued health and well being so I wish you and ‘er indoors a much more relaxing and enjoyable Christmas 2018 / New Year 2019 than last year and don’t be afraid to take a bit of time out again. I know it’s easier said than done as I’m addicted to this tech stuff too…but health, well-being and family all come first and we all understand.
So …Node Red Christmas and an MQTT new year to you!
Cheers!
Darren
p.s. “Rudolf the node red reindeer” suddenly came to mind… I need to get out more.
> I wonder how many realise the amount of work and concentration these “little” changes take to put in and more importantly test and re-test. That’s the entire morning gone.
Yup, I do. I have a similar issue with one of my libraries. I built a docker container so I can keep the dev code away from my production env (happy wife, happy life). I’m working on a way to automate that testing (Robot Framework) let’s see how well that goes.
Oh! I will have a look later at home.
Thank you very much and Merry Christmas to you!
Thank you for this great piece of software.
I use it to send a message to a MQTT broker at the configured On Time and Off Time. Therefore I use the upper output pin (as shown in your picture). For test purpose I’ve connected a Debug Node to this pin. It works so far, but in the Debug output pane there is a message each minute and not only one at the On Time and one at the Off Time as expected.
It this a bug? How can I achieve to send exact one message at the trigger point?
P.S: I use the recent version.
In the settings for that BigTimer, you have REPEAT OUTPUT ticked. Untick it.
Thank you very much for your great work in creating AND maintaining/updating this powerful Node! Your Blog & this Node introduced me to Node-RED and now I have 8 of your Big Timer Nodes in my home automation flow on a Linux machine running 24-7. Have not gone into the mqtt/wifi world yet and am currently using a Nano driven from Node-RED and a 433MHz TX to control 8 programmable outlets. Using a Delay node to queue up and pace commands from the 8 Big Timer Nodes to the Nano (one command every 5 seconds so as to not over run the Nano).
Your Blog is a Treasure Chest of Tech info and MUCH appreciated. Wishing you and your family a Very Merry Christmas and a Good New Year!
and a merry Christmas to you.
Thanks Pete,
Appreciate all the work.
If ever you need help with testing this sort of thing.. just shout.
Thank you Peter,
For your wonderful work on big timer. May you and your family have a very Merry Christmas mate.
Thanks, appreciated. Merry Christmas.
Thanks Pete.
BigTimer is the beating heart of my home automation system. It is awesome, I’m really gratefull for all the “New” features…. Going to spend Christmas upgrading and implementing..